日本の石油備蓄現況と強化策 足立康史氏の提案

39 件のGood
1 件のBad

日本の石油備蓄現況と強化策 足立康史氏の提案

足立氏は、国家備蓄、民間備蓄、産油国共同備蓄の3つの方法で実施されている日本の石油備蓄について、最新のデータを元に詳しく解説しています。 * 国家備蓄。 * 原油 4,179万kl(≒2.6億バレル)、製品 143万kl(≒0.09億バレル)。 * 民間備蓄。 * 原油 1,372万kl(≒0.9億バレル)、製品 1,545万kl(≒1.0億バレル)。 * 産油国共同備蓄

日本の石油備蓄現況と強化策 足立康史氏の提案

日本の石油備蓄現況と今後の課題


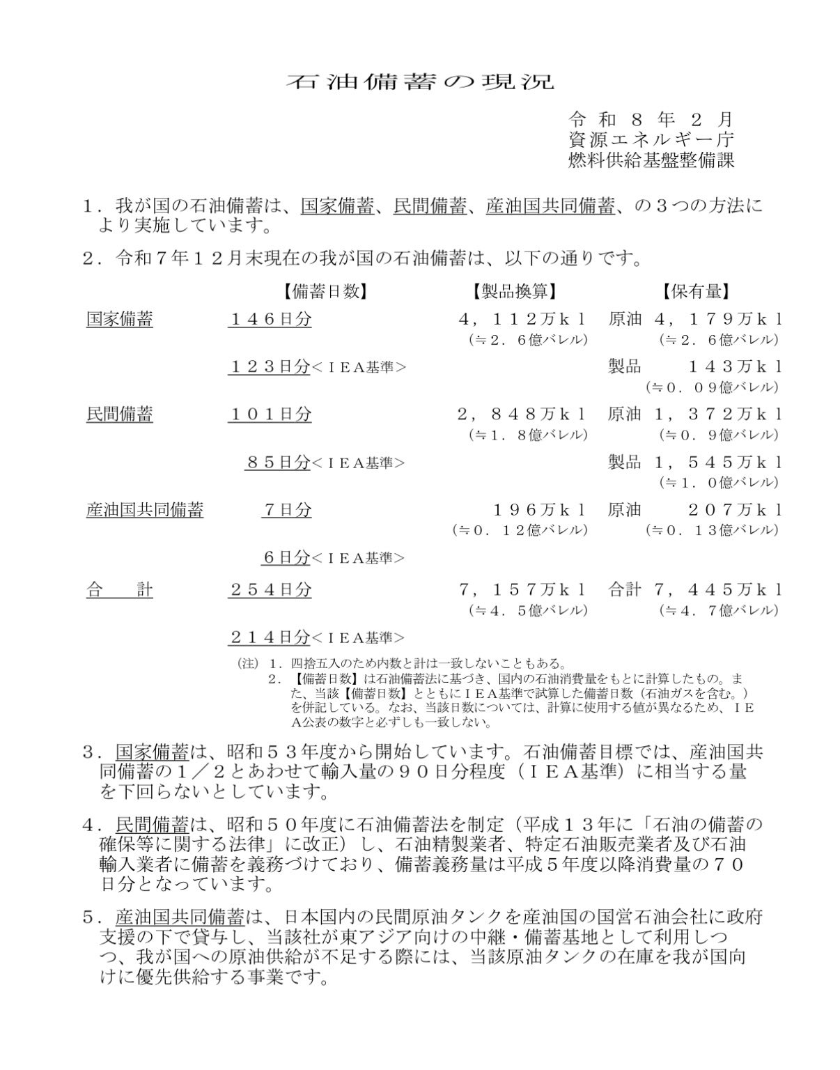
2026年2月、国民民主党の足立康史参議院議員(@adachiyasushi)は、自身のSNSで日本の石油備蓄の現況を報告し、その重要性と今後の課題について触れました。足立氏は、国家備蓄、民間備蓄、産油国共同備蓄の3つの方法で実施されている日本の石油備蓄について、最新のデータを元に詳しく解説しています。

1. 日本の石油備蓄の現状

令和7年12月末現在、日本の石油備蓄は次の通りです。

* 国家備蓄

*

備蓄日数

146日分(123日分<IEA基準>)
*

製品換算

4,112万kl(≒2.6億バレル)
*

保有量

原油 4,179万kl(≒2.6億バレル)、製品 143万kl(≒0.09億バレル)

* 民間備蓄

*

備蓄日数

101日分(85日分<IEA基準>)
*

製品換算

2,848万kl(≒1.8億バレル)
*

保有量

原油 1,372万kl(≒0.9億バレル)、製品 1,545万kl(≒1.0億バレル)

* 産油国共同備蓄

*

備蓄日数

7日分(6日分<IEA基準>)
*

製品換算

196万kl(≒0.12億バレル)
*

保有量

原油 207万kl(≒0.13億バレル)

* 合計

*

備蓄日数

254日分(214日分<IEA基準>)
*

製品換算

7,157万kl(≒4.5億バレル)
*

保有量

合計 7,445万kl(≒4.7億バレル)

これらの数値は、国の石油消費量に基づいて計算されています。また、IEA(国際エネルギー機関)基準での試算も併記されています。国家備蓄については、昭和53年度から開始され、産油国共同備蓄の1/2と合わせて輸入量の90日分程度(IEA基準)に相当する量を下回らないようにしています。

「石油備蓄は、日本のエネルギー安全保障にとって不可欠な要素です。」

2. 石油備蓄法と民間備蓄の役割
日本の石油備蓄は、昭和50年度に制定された「石油備蓄法」に基づき、民間備蓄が義務化されています。特に、石油精製業者、特定石油販売業者、石油輸入業者に備蓄を義務づけており、備蓄義務量は平成5年度以降、消費量の70日分となっています。この法律により、民間企業による備蓄が進められていることが重要です。

また、産油国共同備蓄は、日本国内の民間原油タンクを産油国の国営石油会社に政府支援の下で貸与し、東アジア向けの中継・備蓄基地として利用されます。この事業は、万が一日本の原油供給が不足した場合に、優先的に原油を供給する仕組みとなっています。

「民間企業の備蓄義務が果たされることで、エネルギー供給の安定性が確保されます。」

3. 今後の課題と石油備蓄の強化

足立氏は、今後の課題として、石油備蓄のさらなる強化が必要であると指摘しています。日本は依然として外部からのエネルギー供給に依存しているため、長期的に安定したエネルギー供給体制を築くためには、備蓄の充実が不可欠です。また、産油国共同備蓄を活用することで、原油供給の多様化を進めることも重要な施策となります。

「石油備蓄の強化が、エネルギー供給の安定を保障する鍵です。」

4. 結論:エネルギー安全保障の確立

足立氏の提案に従えば、今後、日本のエネルギー安全保障を確立するためには、政府・民間・産油国との協力を強化し、石油備蓄をさらに充実させることが求められます。これにより、経済・安全保障面でのリスクを最小限に抑えることができるでしょう。

この投稿の足立康史の活動は、98点活動偏差値61と評価されています。下記GOOD・BADボタンからあなたも評価してください。

コメント投稿する

2026-03-02 11:31:40(キッシー)

39 件のGood
1 件のBad

上記の足立康史の活動をどう思いますか?

コメント投稿

コメントを投稿することができます。管理者の確認後公開されます。誹謗中傷・公序良俗に反する投稿は削除されます。

※サイト運営スタッフにより内容が確認後公開されます。24時間以内に確認されます。

関連する活動報告

GOOD/BAD評価

人気のある活動報告

関連書籍

お待たせ!永田町アホばか列伝

お待たせ!永田町アホばか列伝

足立無双の逆襲~永田町アホばか列伝II

足立無双の逆襲~永田町アホばか列伝II

永田町アホばか列伝

永田町アホばか列伝

国会という茶番劇 - 維新が拓く日本の新しい政治

国会という茶番劇 - 維新が拓く日本の新しい政治

宣戦布告: 朝日新聞との闘い・「モリカケ」裏事情から、在日・風俗・闇利権まで、日本のタブーに斬り込む!

宣戦布告: 朝日新聞との闘い・「モリカケ」裏事情から、在日・風俗・闇利権まで、日本のタブーに斬り込む!

足立康史

新着記事

検索

政治家の氏名、公約・政策、活動・ニュースなどの検索が行えます。

ランキング

政治家や公約、活動などのランキングを見ることができます。

ランダム評価

公約・政策がランダム表示され評価・コメントすることができます。

選挙情報

これからの選挙・過去の選挙結果などが確認できます。

「先生の通信簿」は、議員や首長など政治家の公約・政策を「みんなで」まとめるサイトです。また、公約・政策に対しては、進捗度・達成度などを含めたご意見・評価を投稿することができます。

政治家や議員の方は、公約・政策を登録し有権者にアピールすることができます。また、日頃の活動報告も登録することができます。

選挙の際に各政治家の公約達成度や実行力など参考になれば幸いです。

※この情報は当サイトのユーザーによって書き込まれた内容になります。正確で詳しい情報は各政治家・政党のサイトなどでご確認ください。

X (Twitter)

標準偏差:21.39